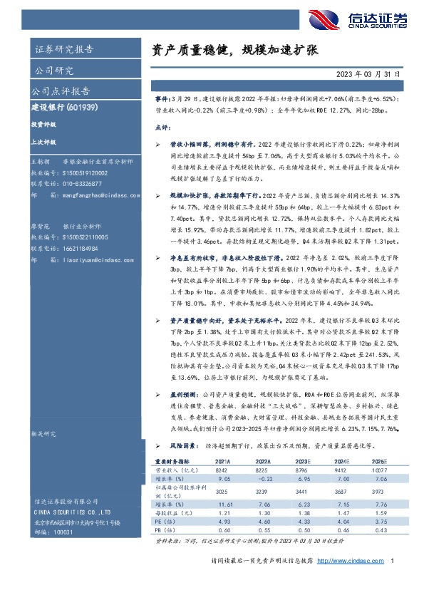
信达证券-资产质量稳健,规模加速扩张

页数: 7页
行业: 银行
关联股票: 建设银行
发布机构: 信达证券
发布日期: 2023-03-31
¥9.49
-0.06 -0.63%
更新时间:2025-11-05 14:50:05 雪球行情
最高: 9.60 今开: 9.56 昨收: 9.55
最低: 9.46 成交量: 80.49万手 成交额: 7.67亿
资产质量稳健,规模加速扩张
提示:通过电脑端浏览器访问本站体验更佳哦! 免费查看研报全文
信达证券 - 资产质量稳健,规模加速扩张
页码: /
该研报暂无在线预览,请下载后查看!
Loading...
资产质量稳健,规模加速扩张
声明:本站内容均收集整理于互联网,目的在于传递更多信息,并不代表本站及子站赞同其观点和对其真实性负责,我们仅如实呈现供网友学习和参考。如有侵权和不妥请联系(hello#ulapia.com)告知,我们会立即删除。
分享