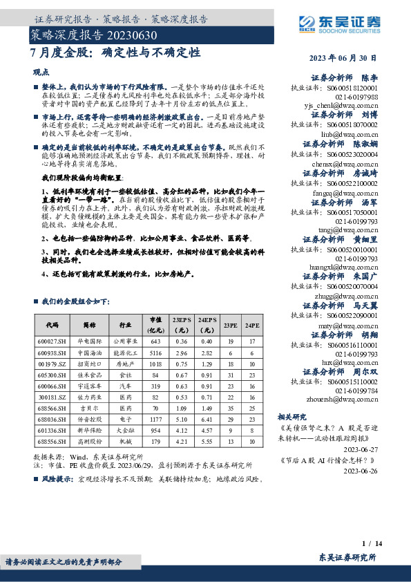
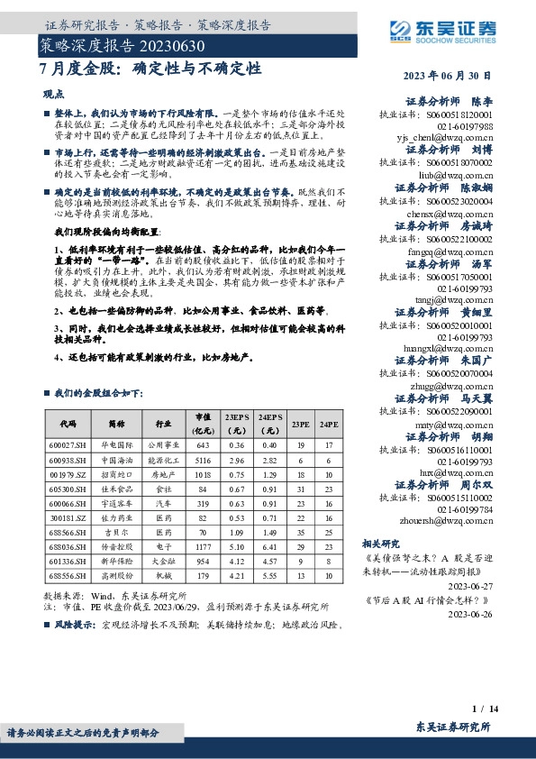
东吴证券-策略深度报告:7月度金股:确定性与不确定性

页数: 14页
发布机构: 东吴证券
发布日期: 2023-06-30
策略深度报告:7月度金股:确定性与不确定性
提示:通过电脑端浏览器访问本站体验更佳哦! 免费查看研报全文
东吴证券 - 策略深度报告:7月度金股:确定性与不确定性
页码: /
该研报暂无在线预览,请下载后查看!
Loading...
策略深度报告:7月度金股:确定性与不确定性
声明:本站内容均收集整理于互联网,目的在于传递更多信息,并不代表本站及子站赞同其观点和对其真实性负责,我们仅如实呈现供网友学习和参考。如有侵权和不妥请联系(hello#ulapia.com)告知,我们会立即删除。
分享