国金证券-产业资本周观察:A股“增减持、回购”数据统计

页数: 19页
作者: 李立峰
发布机构: 国金证券
发布日期: 2018-08-20
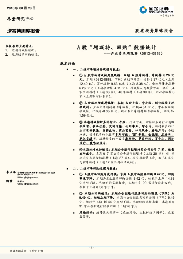
产业资本周观察:A股“增减持、回购”数据统计
提示:通过电脑端浏览器访问本站体验更佳哦! 免费查看研报全文
国金证券 - 产业资本周观察:A股“增减持、回购”数据统计
页码: /
该研报暂无在线预览,请下载后查看!
Loading...
产业资本周观察:A股“增减持、回购”数据统计
声明:本站内容均收集整理于互联网,目的在于传递更多信息,并不代表本站及子站赞同其观点和对其真实性负责,我们仅如实呈现供网友学习和参考。如有侵权和不妥请联系(hello#ulapia.com)告知,我们会立即删除。
分享