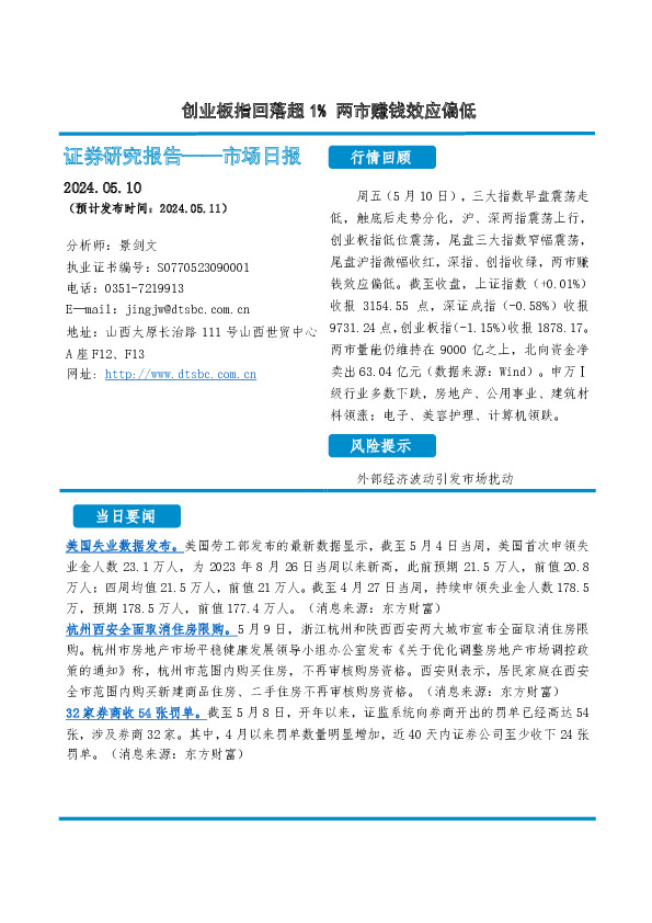
大同证券-市场日报:创业板指回落超1% 两市赚钱效应偏低

页数: 5页
作者: 景剑文
发布机构: 大同证券
发布日期: 2024-05-11
市场日报:创业板指回落超1% 两市赚钱效应偏低
提示:通过电脑端浏览器访问本站体验更佳哦! 免费查看研报全文
大同证券 - 市场日报:创业板指回落超1% 两市赚钱效应偏低
页码: /
该研报暂无在线预览,请下载后查看!
Loading...
市场日报:创业板指回落超1% 两市赚钱效应偏低
声明:本站内容均收集整理于互联网,目的在于传递更多信息,并不代表本站及子站赞同其观点和对其真实性负责,我们仅如实呈现供网友学习和参考。如有侵权和不妥请联系(hello#ulapia.com)告知,我们会立即删除。
分享