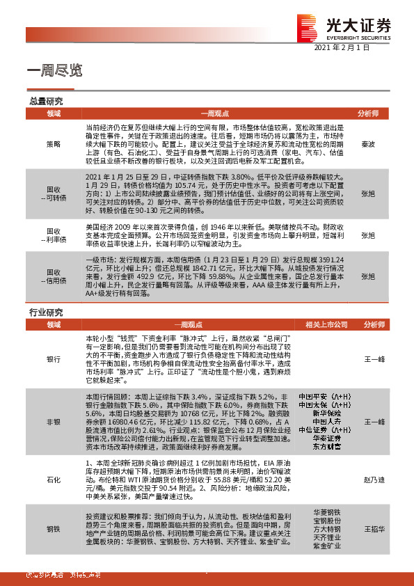
光大证券-一周尽览

页数: 4页
作者: 研究所
发布机构: 光大证券
发布日期: 2021-02-02
一周尽览
提示:通过电脑端浏览器访问本站体验更佳哦! 免费查看研报全文
光大证券 - 一周尽览
页码: /
该研报暂无在线预览,请下载后查看!
Loading...
一周尽览
声明:本站内容均收集整理于互联网,目的在于传递更多信息,并不代表本站及子站赞同其观点和对其真实性负责,我们仅如实呈现供网友学习和参考。如有侵权和不妥请联系(hello#ulapia.com)告知,我们会立即删除。
分享