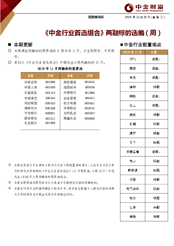
中金财富-《中金行业首选组合》两融标的选编(周)

页数: 7页
作者: 杨宗耀 管伟
发布机构: 中金财富
发布日期: 2019-11-26
《中金行业首选组合》两融标的选编(周)
提示:通过电脑端浏览器访问本站体验更佳哦! 免费查看研报全文
中金财富 - 《中金行业首选组合》两融标的选编(周)
页码: /
该研报暂无在线预览,请下载后查看!
Loading...
《中金行业首选组合》两融标的选编(周)
声明:本站内容均收集整理于互联网,目的在于传递更多信息,并不代表本站及子站赞同其观点和对其真实性负责,我们仅如实呈现供网友学习和参考。如有侵权和不妥请联系(hello#ulapia.com)告知,我们会立即删除。
分享