国元证券-绿田机械新股网下询价策略

页数: 3页
行业: 机械行业
关联股票: 绿田机械
发布机构: 国元证券
发布日期: 2021-05-25
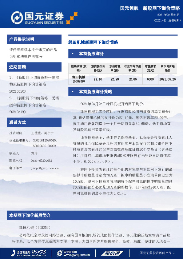
绿田机械新股网下询价策略
提示:通过电脑端浏览器访问本站体验更佳哦! 免费查看研报全文
国元证券 - 绿田机械新股网下询价策略
页码: /
该研报暂无在线预览,请下载后查看!
Loading...
绿田机械新股网下询价策略
声明:本站内容均收集整理于互联网,目的在于传递更多信息,并不代表本站及子站赞同其观点和对其真实性负责,我们仅如实呈现供网友学习和参考。如有侵权和不妥请联系(hello#ulapia.com)告知,我们会立即删除。
分享